eo_logo
 
Product added to cart

Unique Design Minimizes Mounting Stress and Deformation

 

Patent pending geometry featuring a stem protruding from the back of the mirror

 

Significantly reduces stress on the reflective surface, avoiding surface deformation

 

Decouples surface stress and positional stability when mounted by stem

 

Cost is less than that of existing solutions with similar performance

Mounting flat mirrors by their edges in a kinematic mount imparts stress onto the mirror surface. This results in distortion and reduced quality of the reflected wavefront, which is especially noticeable when using high-quality mirrors. Stemmed mirrors, on the other hand, are mounted from a smaller diameter “stem” protruding from the back of the mirror, resulting in significantly reduced stress on the mirror surface, high stability, and cost reduction and can be used as a replacement for a more expensive and complex kinematic mount and a conventional mirror.

 What’s Wrong with Conventional Mirrors?

The flatness specified for a first surface mirror may not reflect the actual flatness of it in its end application. Positioning the mirror in a mount and applying pressure to secure it distorts the surface, degrading the quality of the reflected wavefront. Such was the case when engineers from Edmund Optics® mounted a conventional mirror with a flatness of λ/10 and secured it with up to 12 in-oz of torque (“hand-tight”). The flatness degraded to λ/5, changing the specification by a factor of 2.

 The Solution: Stemmed Mirrors

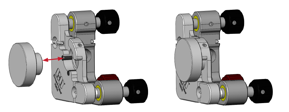
Stemmed mirrors feature monolithic glass substrates shaped into their characteristic geometry. All contact between a stemmed mirror and its mechanical mount is through the mirror’s stem, significantly decreasing the stress imparted on the mirror surface (Figure 1). A simple kinematic mount can secure stemmed mirrors with a high degree of positional stability without noticeably impacting performance. In order to maintain a similar flatness, conventional mirrors would need to be secured using much more complex and expensive kinematic mounts. The total cost of a stemmed mirror and a simple mount is less than that of a conventional mirror and the complex mount that would be required to maintain a similar flatness.

The mirror stem is secured in a kinematic mount, decoupling mounting stability from the flatness of the mirrored surface.
Figure 1: The mirror stem is secured in a kinematic mount, decoupling mounting stability from the flatness of the mirrored surface.

To quantify the level of aberrations introduced to both a λ/10 stemmed mirror and a λ/10 conventional first surface mirror, both were placed in an identical kinematic mount while a controlled amount of torque was applied. As shown in Figure 2, the stemmed mirror maintained its λ/10 flatness specification through up to 12 in-oz of torque (which is considered “hand-tight”) while the conventional mirror went out of specification under the same torque with a final flatness of λ/5. Figure 2 also separates the contributions of different classifications of optical aberrations, revealing that the most detrimental aberration was astigmatism, followed by power error.

Stemmed Mirrors were shown to maintain surface flatness better than conventional mirrors by a factor of 2. Stemmed Mirrors were shown to maintain surface flatness better than conventional mirrors by a factor of 2.
Figure 2: Stemmed Mirrors were shown to maintain surface flatness better than conventional mirrors by a factor of 2.

Stemmed Mirrors at Edmund Optics®

TECHSPEC

TECHSPEC® Metallic Coated Stemmed Mirrors

  • Stemmed Design Reduces Stress on Mirror Surface when Mounted by Stem
  • Durable Fused Silica Construction for Low Coefficient of Thermal Expansion
  • Enhanced Aluminum, Protected Gold, and Protected Silver Coatings
TECHSPEC

TECHSPEC® Stemmed Laser Mirrors

  • Stemmed Design Reduces Stress on Mirror Surface when Mounted by Stem
  • >99% Reflectivity at Standard Laser Wavelengths
  • 10-5 Surface Quality for Reduced Scatter in Sensitive Laser Applications
TECHSPEC

TECHSPEC® Broadband Dielectric Stemmed Mirrors

  • Stemmed Design Reduces Stress on Mirror Surface when Mounted by Stem
  • 99% Average Reflectivity Over Broad Wavelength Ranges
  • 20-10 Surface Quality and 0 - 45° Angle of Incidence
TECHSPEC

E-Series Kinematic Mounts

  • Essential Mount for Experiments and OEM System
  • Economic Price Point
  • 0.5”- 4.0” Dia. Versions Available
  • M6 x 0.25 (101.6 TPI) Adjustment Screws
TECHSPEC

Kinematic Circular Optical Mounts

  • 100 TPI Fine Adjustment Screws
  • Fingercuts for Convenience and Accuracy
  • Tip/Tilt Range: ±5°

FAQs

FAQ  What coatings are available on Edmund Optics’ Stemmed Mirrors?
Our standard Stemmed Mirrors are available uncoated or with metallic coatings including enhanced aluminum, protected gold, and protected silver. Contact us if you are interested in additional coating types.
FAQ  What exactly about Stemmed Mirrors is patent pending?

The unique geometry designed to minimize surface stress and deformation of Stemmed Mirrors is patent pending under U.S. Provisional Patent Application No.: 63/080,154.

Technical Resources

Application Notes

Technical information and application examples including theoretical explanations, equations, graphical illustrations, and much more.

Metallic Mirror Coatings
Read  

Understanding Optical Specifications
Read  

Videos

Informative corporate or instructional videos ranging from simple tips to application-based demonstrations of product advantages.

Metrology at Edmund Optics: Measuring as a Key Component of Manufacturing 
Watch  

Was this content useful to you?
;